登录
注册
累计服务用电量超过58亿千瓦时
累计为用户节省电费超过2.7亿元
020-31602582
周一~周五, 9:00 - 18:00
锦昊智谷4001室
广州市黄埔区凝彩路26号
service@ynt380.com
随时欢迎您的来信!
首页
电改资讯
规则解读
行业资讯
月竞结果
能效系统
关于我们
企业文化
加入我们
首页
电改资讯
规则解读
行业资讯
月竞结果
能效系统
关于我们
企业文化
加入我们
登录
注册
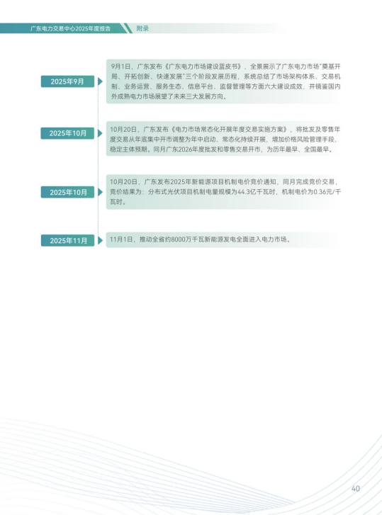
重磅 | 2025年广东电力市场年度报告
首页
行业资讯
重磅 | 2025年广东电力市场年度报告
重磅 | 2025年广东电力市场年度报告
2026/03/18
广东电力交易中心
电改资讯
行业资讯
月竞结果
规则解读
热门动态
2019版峰谷平电价表来了!峰谷价差现新变化 海南有望成为用户侧储能热门区域?
2019上半年全国风电装机容量、发电量等数据一览!
售电公司偏差电量考核全攻略